首页 > 全部 > 数学 > 2.3 一元二次方程根的判别式 同步练习

初级 2.3 一元二次方程根的判别式 同步练习
手机端访问

¥9.90 ¥19.90
272观看

------预览已结束,还剩4页未读------
开通会员后可免费下载高清完整文档

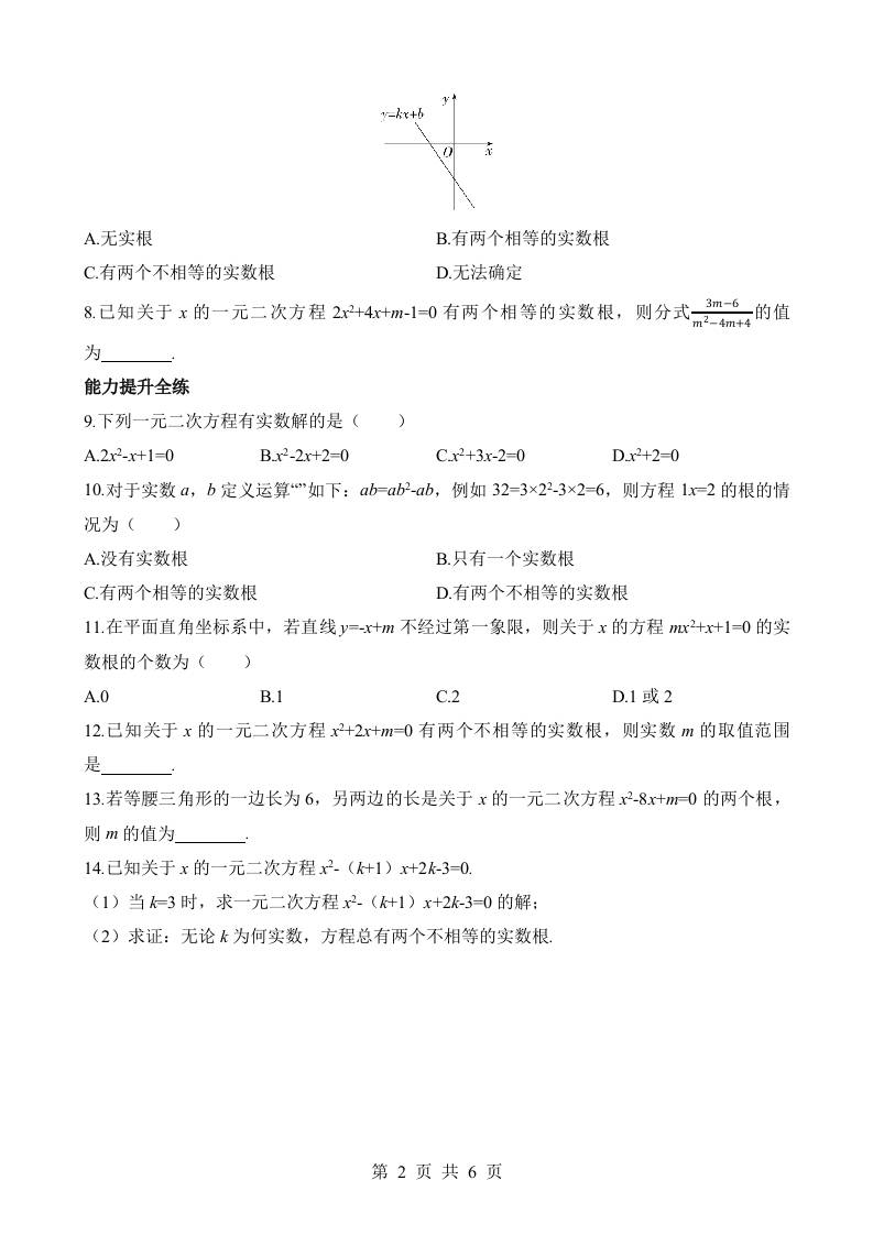
剩余未完,查看全文
收藏
2.3 一元二次方程根的判别式 同步练习

推荐资源

客服

扫码添加客服微信

热线

官方客服

如遇问题,请联系客服为您解决

电话客服:

客服微信:

工作时间:9:00-18:00,节假日休息

公众号

扫码关注微信公众号